又是一年升学季!
距离今年小一初一学位申请还有一段时间,但其实家长们早该准备起来了。除了报名材料的准备,所在区域的积分规则、往年录取积分线也要提前了解。
幼升小、小升初时,提前预估好自己的入学积分以及了解清楚目标学校历年录取最低积分是“成功上岸”的大前提!
我们整理了深圳各区入学积分规则+各学校小一/初一最低录取分数线,及时收藏了解,合理预判孩子的录取概率哦!
福田区
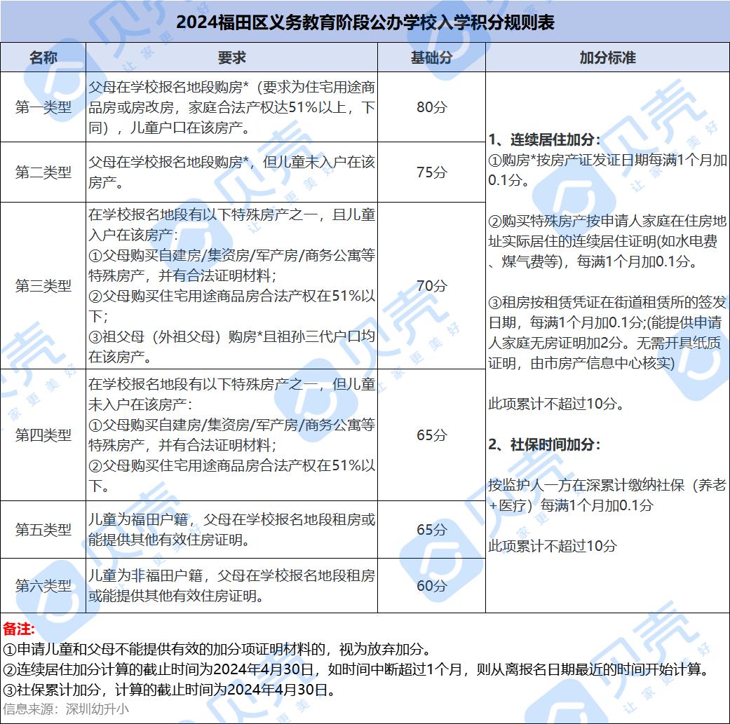
1、福田区2024年积分入学规则

2、各学校近5年小一最低录取积分

3、各学校近5年初一最低录取积分

热文回顾:
福田区热门笋盘推荐
已下架
已下架
已下架
已成交
已成交
已下架
已下架
已下架