
楼市刚刚—第368期
来源:苏州市公共资源交易平台
1、朱家庄片区老旧住区改造

小区位置不错,交通方便,附近配套设施齐全,距离石路仅有约五分钟路程。

朱家庄新村于1991年竣工交付,距今房龄已有30多年,内部环境一般,外立面脱落较为严重。
根据相关资料查询,2012年小区曾提出过拆迁改造计划,后被暂停。
目前二手挂牌均价1.9w+,挂牌房源仅3套;今年成交3套,成交单价1.7-2.7w不等。

2、东环路沿线老旧小区改造(三期)-长岛横街片监理
本次改造涉及杨枝一、二村、东街花苑、油车场14号、油车场8号、里河新村25号、西肖堡场10-5号、西街13-33号、西街弄17号、里河一村、里河新村1-3幢、里河桥7号、油车场15-1号以及周边区域。
总建筑面积约167560平方米,受监工程造价约9033.391097万元,现已启动招标。

大致位置示意图,仅供参考。

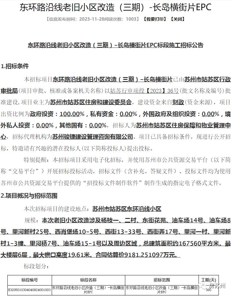
3、东环路沿线老旧小区改造(三期)-长岛横街片EPC
本次老旧小区改造涉及杨枝一、二村、东街花苑、油车场14号、油车场8号、里河新村25号、西肖堡场10-5号、西街13-33号、西街弄17号、里河一村、里河新村1-3幢、里河桥7号、油车场15-1号以及周边区域。
总建筑面积约167560平方米,最大楼层6层,最大檐口高度19.61米,合同估算价9181.251097万元,已启动招标。

4、东环路沿线老旧小区改造(三期)-娄江新村

大致位置示意图,仅供参考。

为推动古城更新发展,姑苏区的改造拆迁力度可以说是空前的大。
据不完全统计,今年涉住宅搬迁达约2502户,一批老破小都将迎来改造,期待早日焕新。