虽然天津的招生季
已经进入了尾声
但是看到还有不少家长关注
天津小升初学区划分
今天就为大家汇总
天津16个区小升初学区划分信息
需要的家长快来看看吧
也欢迎大家转发分享哦
天津16个区小升初学区划分
01和平区
第一学区
中学:耀华中学、第二南开学校、汇文中学、第十九中学小学:耀华小学、劝业场小学、鞍山道小学、万全小学、哈密道小学、万全第二小学、模范小学
第二学区
中学:天津一中、第五十五中学、第九十中学、汉阳道中学小学:实验小学、岳阳道小学、中心小学、新星小学
第三学区
中学: 第二十中学、第二十一中学、第六十一中学、第十一中学小学: 西康路小学、昆明路小学、第二十中学附属小学、新华南路小学、四平东道小学、逸阳梅江湾学校
02红桥区

03南开区

04河西区

05河东区

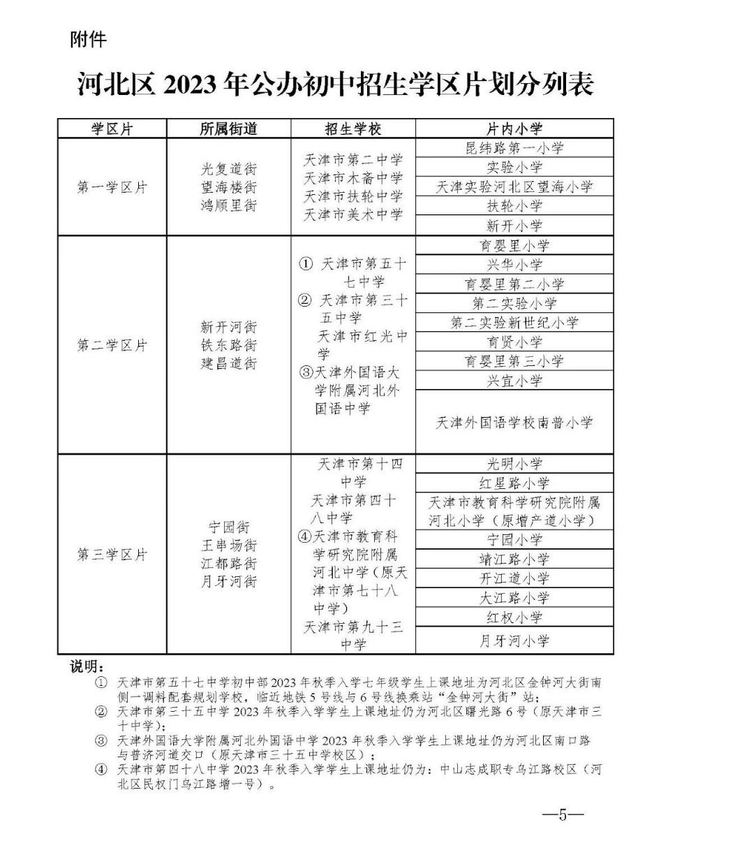
06河北区

07津南区

08北辰区

09西青区
1.2023年初中招生继续实行免试就近入学制度。按照“学校划片招生、生源就近入学”的总体目标,各街镇小学六年级毕业学生(含西青区居住证持有人随迁子女)原则上就近升入本街镇中学。
2.杨柳青镇实行就近入学、对口直升和随机派位相结合的方式确定入学。杨柳青镇内小学六年级毕业学生依据户口和住址(户口、房屋产权证明必须是学生监护人的,并且二者一致),按照相对就近入学的方法分配到杨柳青二中、杨柳青三中和杨柳青四中三所学校。杨柳青镇内非杨柳青镇户籍的学生将采取随机派位方式分配到三所初中校。
3.大寺镇除育英小学外,其他小学毕业生根据意愿选择升入大寺中学或天津市第九十五中学益中学校,对报名人数超出招生计划的学校采取随机派位方式确定学生入学,报名人数未超招生计划的直接入学。
4.李七庄街王兰庄中心小学和蔡台中心小学、津门湖街梅江富力小学、大寺镇育英小学的毕业生根据意愿选择升入富力中学或兴华中学,对报名人数超出招生计划的学校采取随机派位方式确定学生入学,报名人数未超招生计划的直接入学。
10东丽区
✦天津市东丽中学
京山铁路以南,外环东路以西,海河东路以北,昆仑路以东的范围为招生片。
✦东丽区华城庭苑中学
区域:以昆仑路以东,外环东路以南,卫国道以西,北塘排污河以北的范围为招生片。(含春华苑、明昕园、明瑞园、明盛园、秋悦家园、华城庭苑、昆俞家园、昆俞欣园、香缇花园、茂泽雅园、茂泽怡园、明珠花园)所辖范围为招生学区片,东丽区小学户籍在此招生范围的小学毕业生为招生对象。
✦天津市东丽区华新实验学校
北杨线以东、华二路以西、津汉公路以北、弘程东道以南(不包括紫园、旭园)东丽区行政范围内(包括华润橡树湾、大唐印象、鲲栖府、雪优花园、恒大名都、顶秀欣园、华丰家园、华轩南北院等)为招生片,以华新小学、华明小学、流芳小学等户籍在招生范围内的小学毕业生为主要招生对象。
居住证持有人随迁子女在本区小学毕业后申请在本区初中学校就读的,根据市教委相关政策,居住证持有人随迁子女需提供居住证、务工证明(劳动合同和社保缴费清单)、住房证明和户籍证明,以上“四证”齐全者,可统筹安排到本区公办初中学校就读。
✦天津市东丽区华侨城实验学校

✦天津市东丽湖未来学校
东丽湖街所属区域,以东丽湖路为界(与金钟河相交)东丽湖路以东区域。
✦小东庄中学
户籍在以津北公路以南,军粮城示范镇一期以西,海河以北,中河村以东所辖范围,以及还迁在军粮城示范镇二期的本区户籍本区小学毕业生。
✦天津钢管公司中学
以钢管公司生活区(荷月里、畅月里、择月里、端月里、圆月里、明月里、丽水公寓)及新袁庄、老袁庄、小北庄、官房村、聚贤里小区为招生片。东丽区小学户籍在招生范围的小学毕业生为招生对象。
✦天津市华明中学

✦天津市军粮城中学
✦滨瑕实验中学
以无瑕街(含春霞里、丽霞里、钢瑕里、博才里、滨瑕里、华盛里、民惠里、森淼里、秋霞里、秀霞里、金建里等)所属行政区域为招生片。
✦东丽区英华学校
11静海区

(上下滑动查看完整信息)
12宝坻区
1.宝坻二中:北城路小学、吴苏路小学、宝坻区中关村小学(西环路以东海滨街道户籍或还迁房)、海滨小学(环城东路以东、北环路以北)片的学生,招收京津中关村科技城符合条件的学生。
2.宝坻三中:建设路小学、华苑小学(南三路以北、南关大街以西、南环路以北)、景苑小学片的学生。
3.宝坻五中:朝霞路小学、进京路小学、宝坻区中关村小学(海滨街道西环路以西户籍或还迁房)片的学生。
4.宝坻六中:潮阳小学、双站路小学(津围路以西、窝头河以南)、广阳路小学银练路校区(潮阳大道以南、潮白河以北)和宝坻区实验小学(津围路以西),以及北岸印象、塞纳世家片的学生。
5.宝坻八中:顺驰小学、务本道小学(不含引滦河以西、环城南路以南、渠阳大街以东、窝头河以北)片的学生。以及凯瑞花园、新瑞花园的学生。
6.宝坻十中:广阳路小学(安城街校区、银练路校区)片的学生。
7.宝坻十一中:海滨小学(不含环城东路以东、北环路以北)、林海路小学、刘举小学片的学生,招收京津中关村科技城符合条件的学生。
8.宝坻区中关村中学:朝霞街道户籍或还迁房、京津中关村科技城的学生。
9.宝坻十二中:务本道小学(引滦河以西、环城南路以南、渠阳大街以东、窝头河以北)、双站路小学(津围路以东,渠阳大街以东、窝头河以北)、华苑小学(南关大街以东、南三路以南)和实验小学(津围路以东)片的学生。
(上下滑动查看完整信息)
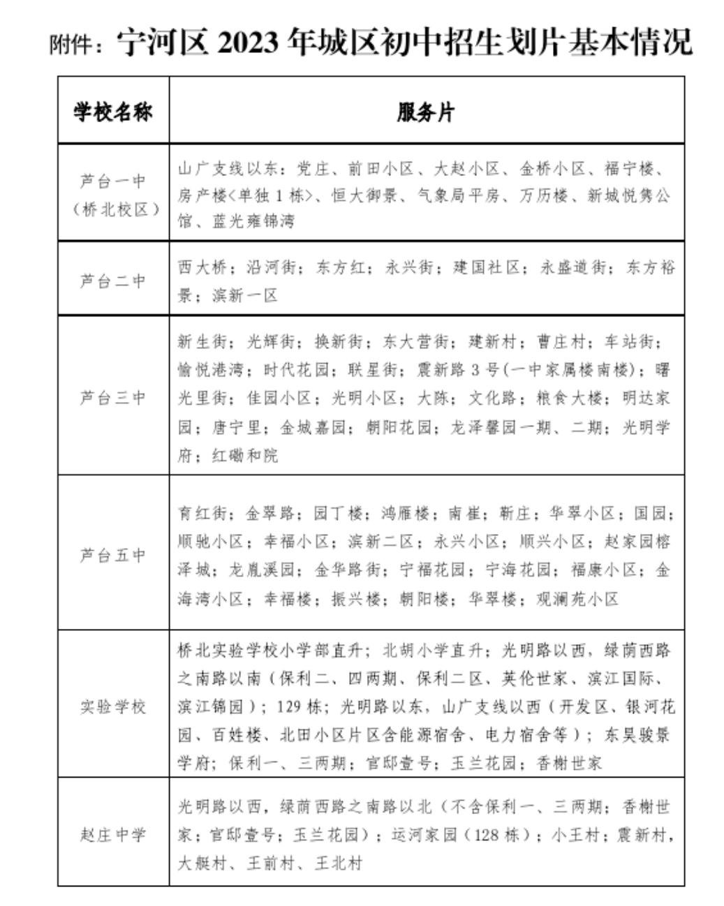
13宁河区

14蓟州区

(上下滑动查看完整信息)
15滨海新区

16武清区
【2023调整服务范围】
1.杨村九中可面向杨村五中服务片区招生,限额150人。以报名先后顺序为准,额满为止;杨村九中可面向杨村十二中服务片区的盛世郦园小区招生,不作限额。
2.杨村十中可面向光明道中学服务片区招生,限额100人,以报名先后顺序为准,额满为止。
3.杨村十一中设立科技班,面向东蒲洼街翠亨路以西的小区(所属为杨村十中或光明道中学服务片区),招收有科技兴趣爱好的学生,限额100人,以报名先后顺序为准,额满为止。
【泗村店镇初级中学】
1、具有武清区泗村店镇户口的应届小学毕业生;
2、具有武清区其他镇街户口但具有本镇住房的应届小学毕业生;
3、符合规定的居住证持有人随迁子女。
【杨村九中】
1、泉达路以东,泉发路以西,光明道以南,前进道以北的小区,另加保利海棠湾小区。
2、杨村九中可在杨村五中服务区内招生150人,自愿报名,以报名先后顺序为准,额满为止。即泉发路以东,运河以西,雍阳西道以南,前进道以北的小区。
盛世郦园小区符合条件学生,可自愿报名杨村九中,没有名额限制。
3、本学期可以在杨村九中登记的服务区:瑞通大厦、富盈广场、百亚广场、碧桂园大都汇、合家广场。
【下朱庄街广贤路初级中学】
下朱庄街辖区京津公路以西片区
【杨村八中】
符合学校入学条件的六年级在籍毕业学生。主要包括鸿泽花园、观湖花园(商住除外)、尚园小区、香江广场(商住除外)、新湾花园小区、五一阳光(御园、锦园)、慧翔龙苑、汇锦新园、潞河苑、紫金商业广场(商住除外)、二号道电力公寓(二号道供电局宿舍)、春江郦城、王庄(拆迁未还迁户)。
【下伍旗镇初级中学】
下伍旗镇范围内所有村庄及蓉锦花园小区、茗锦花园小区
【曹子里镇初级中学】
1.曹子里镇曹子里中心小学、小高口中心小学、汊百户中心小学毕业的学生。
2.在武清区其他学校小学毕业,具有曹子里镇镇户口和住房的小学毕业生。
在曹子里镇小学具有六年级电子学籍,持居住证且具有“四证+社保”的随迁子女。
【高村中学】
高村镇内所辖下述社区或行政村:牛镇新苑社区、台头新苑社区、高村、兰城村、后侯尚村、任庄村、碱厂村、永兴庄村、中汉村、大周村、小周村、里老村、田户村。
【杨村第十一中学】
1.华景庭苑(红星华府)、蒲瑞馨园、学知华庭(经纬二期)、雍清丽苑(京能)、玉珑佳苑(北新玉龙湾)、宸澜华庭、锦澜华庭(中建壹方九里)、雍澜园(香雍玖和)、悦荣花园(悦隽央著)、集美苑(集美雍阳)、春熙里、悦和里。
2.可登记的其他房产:悦光年(爱车汇广场)。(学校负责线下登记审验,区教育局统筹安置)
3.符合学校服务区入学条件的武清区小学毕业的居住证持有人随迁子女。(学校负责线下登记审验,区教育局统筹安置)
【白古屯镇初级中学】
白古屯镇2023年小学六年级毕业的学生及具有白古屯镇户籍的外省回津升学的六年级毕业生。
【城关镇中学】
✦具有城关镇所属区域范围内户籍的应届小学毕业生,含城关镇居住证持有人随迁子女(需具备“四证一险”);
✦具有城关镇镇户籍,在外省就读的小学六年级毕业生,申请回城关镇就读初中的小学应届毕业生;
✦具有城关镇户籍,在武清区其他镇街就读的小学六年级毕业生,申请回城关镇就读初中的小学应届毕业生。
【杨村五中】
雍阳西道以南,运河以西,前进道以北,泉发路以东。商住房除外。
【杨村十中】
1.目前杨村十中服务片内小区包括包括蒲瑞祥园东区、中区、西区,蒲瑞和园,金桥大道(金祥园、金瑞园),泽信公馆(书香里),云河上院(仅限已办理房产证),新城熙棠花园。
注:光明道中学服务片区学生也可报名杨村十中,仅限100人,以报名先后顺序为准,额满为止。
2.可登记的其他房产:意安广场、云河PARK(爱缘广场)
符合学校服务区入学条件的武清区小学毕业的外来务工人员随迁子女。学校负责线下登记审验,由区教育局统筹安置。
【光明道中学】
目前光明道中学服务区根据就近入学的原则,将七年级的招生服务区域划分为:南东线以东,光明道以南,翠亨路以西,前进道以北区域。其中,雍阳西道以南片区的七年级新生就近安排在南校区(现杨村九小西校区校址)上课,升入八年级时回到北校区上课;雍阳西道以北片区的七年级新生就近安排在北校区上课;七年级升八年级时全部学生(含南北校区)统一在北校区上课。
★2020年,杨村光明道中学和杨村第七中学已合并为杨村光明道中学,分为杨村光明道中学南校区(现杨村九小西校区校址)和北校区(现光明道中学),两个校区的教师和学生由光明道中学统一管理,教育教学活动同步部署、同步开展。
(上下滑动查看完整信息)
新闻来源:天津本地宝——《齐了!天津16个区小升初学区划分汇总!》