再曝新动作!
近日,南通公共资源交易网发布公告,通州区涉及的平潮镇、兴仁镇、兴东街道、西亭镇相继发布搬迁工程招标公告,具体内容如下:


平潮镇搬迁项目
1、项目名称:平潮镇通扬线南通市区段(通扬运河-通栟线)航道整治工程搬迁项目
2、招标范围:共涉及民居约400户,非居约10家。总搬迁面积约13.5万平方米。本项目分为四个标段:
(1)一标涉及民居约100户,非居5家,搬迁面积约3.6万平方米;(最终结算按测绘实测面积计)
(2)二标涉及民居约100户,非居0家,搬迁面积约3.1万平方米;(最终结算按测绘实测面积计)
(3)三标涉及民居约100户,非居1家,搬迁面积约3.2万平方米;(最终结算按测绘实测面积计)
(4)四标涉及民居约100户,非居4家,搬迁面积约3.6万平方米。(最终结算按测绘实测面积计)
3、招标内容:按工作规程、相应政策和专业技术要求提供房屋搬迁服务及拆除服务,包含标段内地面建筑全部拆除和清障结束(含房屋基础),并做好拆除地块的防扬尘措施。
4、工程范围地点及搬迁、拆除进度:详见房屋搬迁、拆除计划表。


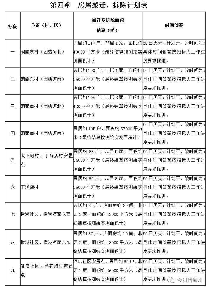
兴仁镇搬迁项目
1、项目名称:通扬线南通市区段(通扬运河一通栟线,幸福竖河一通吕运河)航道整治工程(区域供水平海线)搬迁工程
2、招标范围:标段划分如下
一标段:阚庵东村(团结河北)民居约110户,非居1家,面积约40000平方米;
二标段:阚庵东村(团结河南)民居约100户,非居1家,面积约36000平方米;
三标段:阚家庵村(团结河北)民居约105户,非居3家,面积约42000平方米;
四标段:阚家庵村(团结河南)民居约105户,面积约37000平方米;
五标段:太阳殿村、丁涧店村安置点,民居约88户,非居5家,面积约34000平方米;
六标段:丁涧店村,民居约92户,非居8家,面积约36000平方米;
七标段:横港社区,横港酒家以西,民居约84户,店面房约30间,非居3家,面积约48000平方米;
八标段:横港社区,横港酒家以东,民居约87户,店面房约10间,非居2家,面积约48000平方米;
九标段:酒店社区,芦花港村安置点,酒店社区安置点,民居约90户,非居1家,面积约36000平方米。
(最终结算按测绘实测面积计)
3、招标内容:按工作规程、相应政策和专业技术要求提供房屋搬迁服务及拆除服务,包含标段内地面建筑全部拆除和清障结束(含房屋基础),并做好拆除地块的防扬尘措施。
4、工程范围地点及搬迁、拆除进度:详见房屋搬迁、拆除计划表。


兴东街道搬迁项目
1、项目名称:兴东街道通扬线南通市区段(通扬运河-通栟线,幸福竖河-通吕运河)航道整治工程搬迁项目
2、招标范围:共涉及民居约208户,非居约4家。总搬迁面积约4.6万平方米。本项目分为两个标段:
(1)一标涉及民居约120户,非居4家,搬迁面积约3万;(最终结算按测绘实测面积计)
(2)二标涉及民居约88户,搬迁面积约1.6万;(最终结算按测绘实测面积计)
3、招标内容:按工作规程、相应政策和专业技术要求提供房屋搬迁服务及拆除服务,包含标段内地面建筑全部拆除和清障结束(含房屋基础),并做好拆除地块的防扬尘措施。
4、工程范围地点及搬迁、拆除进度:详见房屋搬迁、拆除计划表。


西亭镇搬迁项目
1、项目名称:通扬线南通市区段(通扬运河一通栟线,幸福竖河一通吕运河)航道整治工程(西亭段)搬迁工程
2、招标范围:西禅寺村1、2、3、6、23等组,建筑面积约15000㎡。(最终结算按测绘实测面积计)
3、招标内容:按工作规程、相应政策和专业技术要求提供房屋搬迁服务及拆除服务,包含标段内地面建筑全部拆除和清障结束(含房屋基础),并做好拆除地块的防扬尘措施。
4、工程范围地点及搬迁、拆除进度:详见房屋搬迁、拆除计划表。

工程概况
通扬线南通市区段(通扬运河—通栟线、幸福竖河—通吕运河)航道整治工程起于通扬运河如皋通州界,沿通扬运河南下至五七河交汇处,
东行约1.9公里后转向东南沿规划的铁路物流园东侧平地开河接入通栟线,顺通栟线前行约2.0公里后平行宁启铁路平地开河进入团结河,沿团结河东行约13.7公里后转向东南,
最后在兴东机场跑道中心线以东约1.5公里处平地开河接入通吕运河。其中不含通栟线至幸福竖河7.931公里。

航道整治工程大致示意图(仅供参考,以实际红线图为准)
本工程整治航道里程29.182公里(其中通扬运河至通栟线段整治里程8.925公里、幸福竖河至通吕运河段整治里程20.257公里),按三级航道标准整治,设计最大船舶等级为1000吨,
航道底宽不小于45米,最小水深3.2米,最小弯曲半径480米(局部320米、内侧加宽10米),新建停泊锚地和服务区各1处,并配套建设航道标志标牌、信息化、环保、水保、绿化等工程。
来源:今日南通州--《大动作!通扬线航道整治启动大规模拆迁,涉及平潮兴仁兴东西亭》

热门内容推荐>>>
更多热卖好房>>>





