前段时间我们说了
线上缴纳采暖费的事情
很多小伙伴说很方便
那么小伙伴们知道这些吗
水表走一个字多少钱?
生活用水多少钱一立方米?
采暖一平方米又是多少钱?
现在跟着小编一起看看吧
民生价格清单
1水价

图源:津心办(点击大图查看)
自2021年10月1日起,中小微企业和个体工商户非居民用水基本水价,市内六区、环城四区每立方米6.5元执行;
滨海新区、武清区、宝坻区、蓟州区、静海区、宁河区按照价格管理权限,同步恢复基本水价。
2电价

图源:津心办(点击大图查看)
3供热

图源:津心办(点击大图查看)
4天然气
✦用气淡季:当年4月1日至当年10月31日。
2022年淡季城市燃气管网非居民天然气最高销售价格为:一般工商业及其它用气价格每立方米3.44元,较现行价格每立方米下降0.28元。
✦用气旺季:当年11月1日至转年3月31日
价格还未公布
5油价

图源:津心办(点击大图查看)
此价格为2022年10月24日24时起调整,后续或有变化,请时时关注最新调整价格。
6物业服务

图源:津心办(点击大图查看)
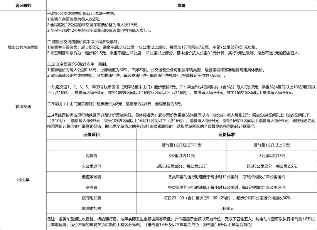
7客运服务

图源:津心办(点击大图查看)
8直管公产房租金

图源:津心办(点击大图查看)
小伙伴们觉得文章有用的话
可以收藏或者分享你最喜欢的小伙伴哦
新闻来源:天津本地宝——《2022天津水费、电费、油价公布!更多生活缴费点击可查→》